




Cornfield Reverie
Cornfield Reverie
May 8, 2024
May 8, 2024
Coursework (individual)
Coursework (individual)
3D animation
3D animation
USED - Maya, DaVinci Resolve
USED - Maya, DaVinci Resolve
PROJECT TYPE
A 60-second Maya 3D animated music video production project.
TOPIC
"Seasonal Dream”
Suvi’s daydream about corns inspires her to embrace her uniqueness.
FULL VIDEO
3D PRODUCTION (LINK)
Modeling
Texturing
Lighting
IDEA ABSTRACT
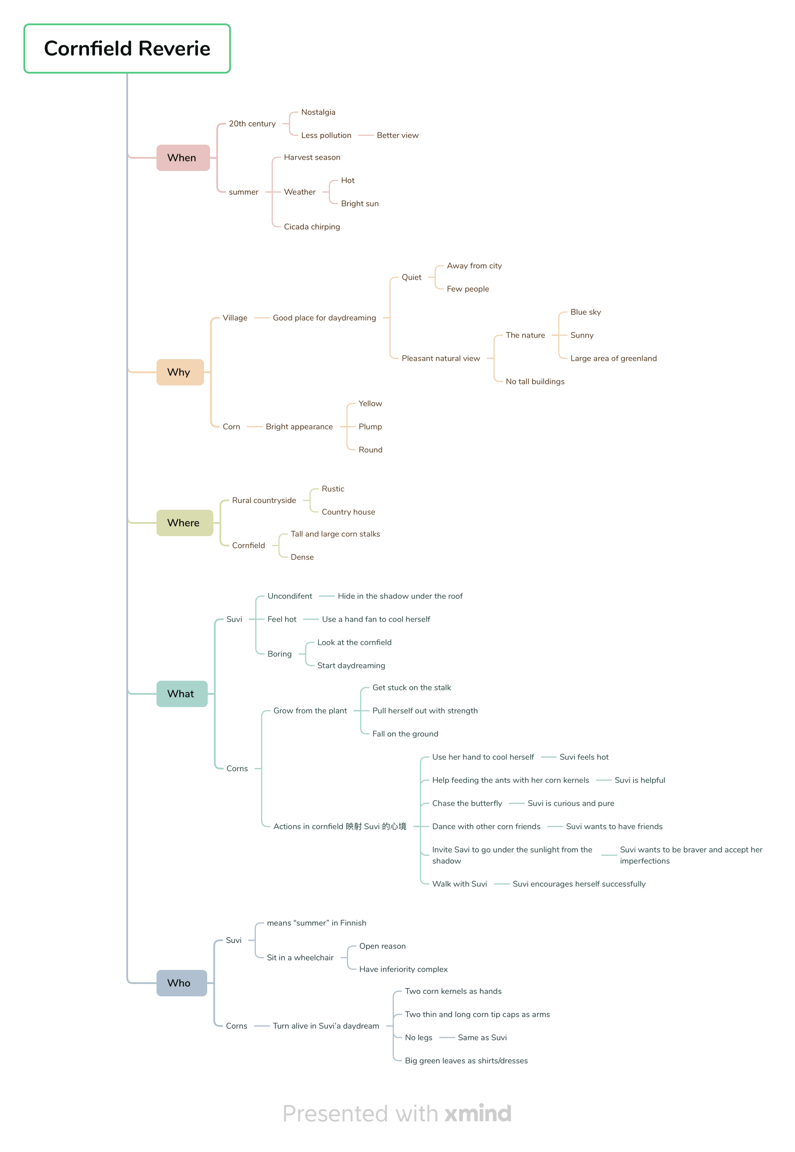
The choice of corn to be the main character is inspired by its appearance, which is plump in summer with a bright yellow color and gives the character the image of a sunny, bright, and energetic personality. While the farmers are harvesting them, another main character, Suvi, sits in a wheelchair and hides in the dark alone because of her self-inferiority. She daydreams about the corn coming alive and even being able to stand up to have fun together with them and the farmers. The objective of this story is to convey a message of hope and happiness with the beauty of nature's inclusiveness.
MINDMAP

VISUAL THEME
Time / Period20th century | Location / CountryRural countryside, cornfield |
CultureFarming, nostalgic, rustic | Movie GenreAnimation, fantasy |
![]() | |
CONCEPT ART DESIGN

STORYBOARD
Scene 1![]() | Scene 2![]() | |
Scene 3![]() | ![]() | |
Scene 4![]() | Scene 5![]() | Scene 6![]() |
BAR SHEET
![]() | ![]() |
![]() | ![]() |
PROJECT TYPE
A 60-second Maya 3D animated music video production project.
TOPIC
"Seasonal Dream”
Suvi’s daydream about corns inspires her to embrace her uniqueness.
FULL VIDEO
3D PRODUCTION (LINK)
Modeling
Texturing
Lighting
IDEA ABSTRACT
The choice of corn to be the main character is inspired by its appearance, which is plump in summer with a bright yellow color and gives the character the image of a sunny, bright, and energetic personality. While the farmers are harvesting them, another main character, Suvi, sits in a wheelchair and hides in the dark alone because of her self-inferiority. She daydreams about the corn coming alive and even being able to stand up to have fun together with them and the farmers. The objective of this story is to convey a message of hope and happiness with the beauty of nature's inclusiveness.
MINDMAP

VISUAL THEME
Time / Period20th century | Location / CountryRural countryside, cornfield |
CultureFarming, nostalgic, rustic | Movie GenreAnimation, fantasy |
![]() | |
CONCEPT ART DESIGN

STORYBOARD
Scene 1![]() | Scene 2![]() | |
Scene 3![]() | ![]() | |
Scene 4![]() | Scene 5![]() | Scene 6![]() |
BAR SHEET
![]() | ![]() |
![]() | ![]() |
PROJECT TYPE
A 60-second Maya 3D animated music video production project.
TOPIC
"Seasonal Dream”
Suvi’s daydream about corns inspires her to embrace her uniqueness.
FULL VIDEO
3D PRODUCTION (LINK)
Modeling
Texturing
Lighting
IDEA ABSTRACT
The choice of corn to be the main character is inspired by its appearance, which is plump in summer with a bright yellow color and gives the character the image of a sunny, bright, and energetic personality. While the farmers are harvesting them, another main character, Suvi, sits in a wheelchair and hides in the dark alone because of her self-inferiority. She daydreams about the corn coming alive and even being able to stand up to have fun together with them and the farmers. The objective of this story is to convey a message of hope and happiness with the beauty of nature's inclusiveness.
MINDMAP

VISUAL THEME
Time / Period20th century | Location / CountryRural countryside, cornfield |
CultureFarming, nostalgic, rustic | Movie GenreAnimation, fantasy |
![]() | |
CONCEPT ART DESIGN

STORYBOARD
Scene 1![]() | Scene 2![]() | |
Scene 3![]() | ![]() | |
Scene 4![]() | Scene 5![]() | Scene 6![]() |
BAR SHEET
![]() | ![]() |
![]() | ![]() |











